海商館からのお知らせ
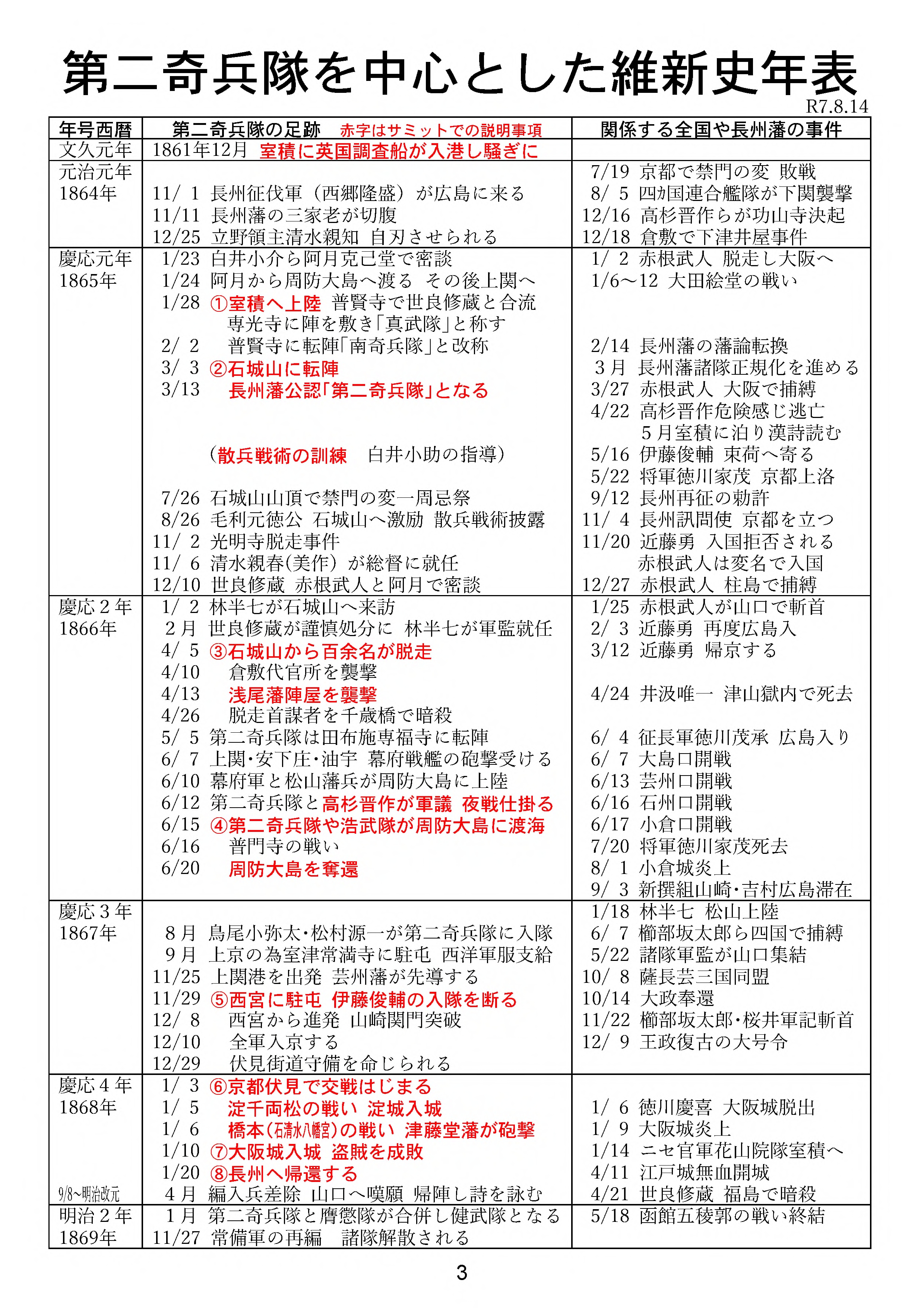
第二奇兵隊VS新撰組 両者戦闘が記述された古書籍発掘
永倉新八の新撰組顛末記(T2)や林半七の維新戦役実歴談(T6)により両者交戦したと推察し
第二奇兵隊側視点での調査や情報発信を令和5年頃から続けてきた。
ようやく両隊名と戦況が記述され直接対決が確認できる史料を発掘した。
それは帝国陸軍の京都連隊區将校団が昭和3年に発行した「郷土戦史」である。
全209頁の中に南北朝や比叡山焼討など京都周辺の戦いが纏められ、
鳥羽伏見の戦いも67頁にわたり記述、小項目として「幕府新撰組の活動」が・・・
以下「郷土戦史」の目次に沿って解説していく。 ※難字難文は現代語に要約 ( )は筆者補足
「郷土戦史」表紙・目次・奥付(昭和3年11月京都連隊區将校団発行)
①伏見方面 戦闘開始前の状況
長州藩は慶応3年12月10日に京都に至る。12月11日に続々と入洛する。
林友幸(林半七:第二奇兵隊長)125名は伏見巡邏隊として泉経寺・元忠寺に駐屯する。
12月の大晦日、幕府は薩討表調整のため重臣を集め会議し、軍勢の概要を策立する。
近藤勇と新撰組150名は伏見占領隊に属している。
②慶応4年1月3日 伏見方面の戦況
薩摩藩の伏見守備隊800名は御香宮に配置される。
林友幸(林半七)は薩摩藩と連携し、新町・銀座・京町の街衝を警戒する。
鳥羽方面から砲撃音が轟き、開戦となる。
③幕府新撰組の活動
副長土方歳三が指揮し京町二丁目付近に進出、薩摩藩兵と衝突し白兵戦に突入。
小銃の一斉射撃を浴びるも屈せず奮闘する。
長州藩林友幸(林半七)は部下を指揮し、大手筋付近で両隊の小銃戦と白兵戦が交々に起きる。
④会津藩白井大砲隊の行動
最初は御香宮付近に進出し長州藩林隊と戦闘せしも、敵銃火により前進できず。
止むなく左翼に連絡し風呂屋筋と土橋に進出するも、土佐藩守備し通過拒まれる。
更に堀川を渡り北進、堺町の薩摩藩倉屋敷を焼く。付近を捜索した後に退却する。
会津藩一部と新撰組一部は夜に入るも奉行所付近で戦闘せしも、夜半には後退。
⑤1月5日 千両松付近戦闘
長州藩振武隊石川正臣(厚狭介)が薩摩藩と共に宇治川堤を前進する。
会津藩佐川隊は堤防下の藪葦に潜伏し側面より一斉射撃(攻撃) 石川隊長戦死。
山田顕義総督は第二次偵察を命ずる。指揮官は三浦梧楼(奇兵隊隊長)
長州藩第二奇兵隊と松江藩(因州藩)兵砲2門が急行する。
東軍(幕府側軍)は後退する。会津藩は淀城門に向かうも入城を抗まれる。
敵の一部が宇治川と木津川を渡河するとの報告を聞き、八幡(橋本)に退却する。
⑥1月6日 橋本(八幡)戦闘
(橋が落とされており)右側は淀藩兵と薩長軍主力が、左側は薩長土藩の連合が渡河する。
会津兵が橋本北端で頑強に抵抗するが、対岸の津藤堂藩が砲4門で砲撃。
東軍(幕府側軍)は支えきれず後退。追撃隊は樟葉から枚方へ向かう。
※第二奇兵隊VS新撰組 ←筆者による検証
①伏見奉行所の戦い
この伏見奉行所の戦いには長州藩から第二奇兵隊125名が参加。
本書には「新撰組と第二奇兵隊の間で小銃戦と白兵戦が交互に起きた」と明記。
永倉新八の新撰組顛末記「薩軍の陣を目掛けて突貫、薩摩隼人は退却する、
長州兵が大砲を向ける、長兵が火をかける」との記載内容が符号する。
②淀千両松の戦い
本書地図に「第二奇兵隊 前方銃砲撃を聞き急行す」と明記。
維新戦役実歴団(T4)で林半七は「幕兵と薩兵が戦っているので横の方から
撃ち幕兵が崩れた」と記述。
本書地図にも維新戦役実歴団にも「新撰組」名前ないが、この地で井上源三郎を始め
多くの新撰組隊士が倒れた。明治40年には戊辰之役東軍戦死者之碑が建立されており、
第二奇兵隊と幕兵(新撰組)との交戦あったと認識できる。
③橋本・石清水八幡宮の戦い
橋本宿付近の戦況は本書に記載されているが、石清水八幡宮は記載なし。
石清水八幡宮ある男山に第二奇兵隊が登り、新撰組の永倉新八と斉藤一も登った
ことは、それぞれが語っている。
永倉新八は新撰組顛末記に「前後の連絡を絶たれ戦いながら走って大阪へ」
浪士文久報告記事で「敵に前後を取り巻かれ必死の戦い」と語っており、
この前部分(山頂の神社部分)が第二奇兵隊と想定される。
向山紅葉隊活動報告(番外)小発見のマトメ
令和4年から向山紅葉隊を名乗り、ウォーキング・清掃活動・勉強会・サミット
などを開催してきた その中で新しく得られた知見や史料について、時点時点で
SNSにアップしてきたつもりである
3年間を振り返って「歴史上初の小発見」と思われる案件を纏めて再掲載
①第二奇兵隊軍医:石津文齋の写真と名入の半鐘
石津文齋の曾孫、石津宏さん所有 ※旧石津医院は石城山麓の塩田村にあった
②四境戦争大島口の戦いに参戦した上関義勇隊士の腕章
③四境戦争大島口で使用されたミニエー銃と銃弾
阿月克己堂学務:秋良敦之介、子孫の秋良克温さん所有
④鳥羽伏見の戦い直前、京都祇園における第二奇兵隊士の記念写真
第二奇兵隊半隊司令:相木又兵衛、子孫の倉光孝之さん所有 ※中央が相木又兵衛
⑤鳥羽伏見の戦いで掲げられた長州藩幟旗と薩摩藩幟旗
第二奇兵隊軍監:難波覃庵の子孫、山口千鶴さん所有 ※向山文庫内に保管されていたもの
⑥相木又兵衛が記した報知書
※伊藤公記念館に所蔵 内容は未解読
第二奇兵隊ドライブツアー 令和8年2月1日(日) 参加者8名
向山文庫→石城山登山口→秋良家歴史史料庫→阿月克己堂→赤根武人屋敷跡→上関四階楼


今回目玉は秋良家歴史史料庫の特別公開
(第二奇兵隊士が多く学んだ阿月克己堂の学務秋良敦之助、子孫の秋良克温さん御案内)

第二奇兵隊書記の小方謙九郎が明治12年に建てた四階楼は上関町歴史民俗資料館と
なっており、館長さんと上関の維新史について情報交換しました
第二奇兵隊サミット 令和7年8月14日(木) 光市民ホール 参加者75名
【動画配信】
・紙芝居「立石孫一郎」 https://www.youtube.com/watch?v=QLm5NfuHkoU
・一人芝居風 第二奇兵隊通史 https://www.youtube.com/watch?v=4MmTGFHmYs0
【子孫5名によるディスカッション】 司会:光田伸幸(周防大島観光ボランティアガイドの会)
※以下は子孫5名の発言を要約
1.山口千鶴さん(第二奇兵隊参謀:難波覃庵の子孫)
戦国武将清水宗治の弟難波伝兵衛の子孫。横浜市在住だが「向山文庫」の保存活動で毎年光市へ滞在している。毛利家重臣清水家の筆頭家老を代々難波家が務めた。難波覃庵(なんばたんあん)自身も強い忠義心を持っていた。「偏屈じじい」と見られることもあったが、それは全て主家である清水家を立てるため。
清水家主君の清水親知(しみずちかとも 清太郎とも)は幕府と戦う心意気をもって、難波覃庵に命じ人を屋敷内に集め訓練した。屋敷内の文庫が「向山文庫」の始まり。第一次長州征伐の責任を負って清水親知は自刃したが、その遺志を継ぎ先代当主の清水親春(しみずちかはる 美作とも)が第二奇兵隊軍監に就任、難波覃庵は第二奇兵隊の参謀となった。
明治16年に難波覃庵が私財を投じて建設した二階建ての「向山文庫」 この「向山」は清水親知の戒名の一部から来ている。現代でも近隣小学校に向山図書室があることを知った。今も現存し第二奇兵隊の象徴である「向山文庫」や、清水家が祀られている「正義霊社」を残していきたい。ぜひ立ち寄ってみてください。
2.大橋弘枝さん(第二奇兵隊応接方:立石孫一郎の子孫)
第二奇兵隊の応接方と銃隊副隊長を努めた立石孫一郎(たていしまごいちろう) 本名は倉敷西大橋屋の大橋敬之助(おおはしけいのすけ)が高祖父にあたる。司馬遼太郎や早乙女貢の小説で描かれる孫一郎の姿は、雑な扱いという感じを持っている。自分も勉強中であるが、今回の第二奇兵隊サミットで知り得たことも多い。孫一郎は第二奇兵隊内の身分差別や不満に付き合い、室積の大黒屋で憂さ晴らしを受け止めながら、百余人の仲間を連れて出たのではないか。若い人たちの熱い想いを受け止め歴史を変えていこうという熱意を感じていたと思っている。
昭和10年頃、島田川千歳橋の袂に地元青年団が石碑を立ててくださった。150年後の現在でも周辺二軒屋自治会の方が当番で守って頂いている事に、本当に今感動している。
3.石津宏さん(第二奇兵隊軍医:石津文齋の子孫)
地元の勘場医から第二奇兵隊軍医に招聘された石津文齋(いしづぶんさい)が曾祖父。この時わずか21歳であり乗馬が得意だった。第二奇兵隊は「青年たちの軍団」であった。身分を問わず、武、士、商人、農民、僧侶といった多様な階層の若者たちが、日本の未来を憂う純粋な情熱で結集した。
この革命的な活動は、室積の豪商たちによる絶大な財政支援しには成り立たない。廻船問屋を営んでいた今津屋や松岡家(後の外務大臣・松岡洋右の生家)などが、多額の資金や物資を提供したおかげで、第二奇兵隊は最新式のミニエー銃などを揃え、強力な戦闘力を保持することができた。
4.倉光孝之さん(第二奇兵隊士:相木又兵衛の子孫)
第二奇兵隊の相木鷹之助とその弟で養子となった相木又兵衛(おおぎまたべえ)の子孫。祖母が又兵衛の三女にあたる。相木又兵衛の写真は傍系である倉光家に伝わっており、関東の相木本家からもしっかり代弁して欲しいと言われた。相木鷹之助は千歳橋の戦いで指を切られたと司馬遼太郎の小説や光市の歴史書物に記されているが、鷹之助と暮らした祖母から指はあったと聞いている。
自分の出身地である光市立野の宮河内地区は、清水家の領地であり多くの家臣団が暮らす豊かな歴史を持つ地域であった。しかし地域の中心であった立野小学校が昭和40年に閉校し、さらに近年の学校統廃合の中で周防小学校も統合が予定されており、地域が急速に風化していくことへの強い危機感を感じる。向山文庫は単なる史跡ではなく、地域の記憶として大切にし、次の世代に手渡していく活動が大切である。
5.秋良克温さん(阿月克己堂学務:秋良敦之助の子孫)
長州藩重臣浦家の家老秋良敦之助(あきらあつのすけ)の子孫。敦之助は海防僧月性の清狂草堂に学ぶ。浦賀に来航した黒船を目の当たりにし、これからの時代は海軍力が国の命運を左右すると痛感していた。浦家が開いた学塾阿月克己堂の学務を務めて若者を育て、そこから多くの若者が第二奇兵隊に入隊し戦った。戦後80年という現代日本の視点から幕末の歴史を振り返り、第二奇兵隊のような存在が、外国の脅威から国を守るための「防衛」という意識を持っていたことに注目すべき。
【まとめ 向山紅葉隊代表:小林孝二】
光市と周防大島町が連携を強化し、史料の収集・整理を進め、資料集の作成、さらには漫画化や映像化といった、より多くの人々に歴史を届けるための多様な取り組みを進めていきたい。叶うことなら大河ドラマ化を目指したい。
紙のパンフレットが若干余っています 御入用の方はこちらから(送料込1000円)
https://kaishokan.shop-pro.jp/?pid=190894481





































